Осужденный в 1986 году за убийство пяти членов своей семьи, этот мужчина всегда утверждал, что невиновен. На минувшей неделе новые доказательства могли дать ему еще один день в суде и шанс на освобождение. Накануне репортер издания The Guardian Саймон Хэттенстоун, который подробно изучал это дело, рассказал, что сейчас происходит с осужденным Джереми Бамбером, и как он оказался в той точке, в которой находится сейчас.

Для Джереми Бамбера 17 апреля 2025 года стало Днем Д. Он надеялся, что его дело будет отправлено в апелляционный суд во второй раз. Его многочисленные сторонники считают, это приведет к отмене приговора за убийство пяти членов своей семьи после сорока лет тюремного заключения. Они считают, что Бамбер не совершал и не мог совершить ужасные преступления. Другие, включая большинство выживших родственников Бамбера, по-прежнему убеждены, что он убил своих мать, отца, сестру и шестилетних племянников — мальчиков-близнецов. Бамбер, по их мнению, никогда не должен оказаться на свободе.
Это также может быть важным днем для Комиссии по рассмотрению уголовных дел (CCRC) — органа, ответственного за отправку предполагаемых судебных ошибок обратно в апелляционный суд. Когда комиссия начала свою работу в 1997 году, она была маяком надежды для несправедливо заключенных, первой независимой организацией, созданной для расследования и передачи не пересмотр судебных ошибок. Однако с годами она приобрела дурную славу, ее широко осуждали как медлительную, консервативную и некомпетентную.
История Джереми Бамбера — это не просто история потенциальной судебной ошибки. Это история в том числе о том, сколько времени может занять оспаривание приговора. Возьмите его последнее представление в CCRC, которое включало десять оснований для апелляции, включая новые доказательства, показывающие, что Невилл, отец Бамбера, позвонил в полицию за десять минут до того, как это сделал Бамбер; нарушение полицией места преступления; наличие второго глушителя, в то время как судья первой инстанции настаивал, что был только один; и тот факт, что полиция видела признаки жизни внутри дома, пока Бамбер был с офицерами снаружи. До сих пор комиссия потратила четыре года на рассмотрение четырех из этих доказательств. При таком раскладе рассмотрение дела займет еще шесть лет, а к тому времени Бамберу исполнится семьдесят. Считается, что решение ускорить рассмотрение этого дела было принято, чтобы спасти CCRC от дальнейшей критики.

Репортер Саймон Хэттенстоун общается с Бамбером почти пятнадцать лет. В 2011 году вместе Эриком Эллисоном, ныне покойным тогдашним тюремным корреспондентом The Guardian, они взяли интервью у осужденного. Журналисты спросили Бамбера, как ему удается оставаться в здравом уме, проведя столько лет в тюрьме. Его ответ оказался одновременно пронзительным и леденящим душу в зависимости от вашей точки зрения. Бамбер сказал, что ходил по камере и постоянно разговаривал со своим отцом, матерью, сестрой и ее детьми — той самой семьей, за убийство которой он был осужден.
«Мысленно я хожу с отцом чаще, чем с кем-либо другим, каждый день и думаю: как бы он справился с этим? Что бы он обо всем этом подумал?»
Он также рассказал о картине, которая висит на стене его камеры. Это рисунок его друга, на котором Бамбер изображен стоящим у здания Королевского суда в Лондоне, его руки подняты в знак торжества: «Я смотрю на него все время». Но давайте вернемся к самому началу.
Сегодня седьмое августа 1985 года. Около 3:30 утра полиция получает звонок от Джереми Бамбера. Запомните время, по мере расследования оно будет становиться все более значимым. Звонивший сообщает, что его отец позвонил ему и сказал, что Шейла Каффелл, сестра Бамбера, страдающая шизофренией, завладела одной из винтовок Anschütz на семейной ферме. Бамбер говорит полиции, что затем линия оборвалась. Он дает им адрес: ферма Уайтхаус, Пейдж Лейн, Толешант Дарси, Эссекс. В полиции говорят, что прибудут немедленно. Бамбера просят покинуть свой дом в пяти километрах и поехать на ферму, чтобы встретить их.
Даже самый ярый защитник полиции Эссекса признал бы, что инцидент был отвратительно разыгран. Полицейские простояли у дома почти четыре часа, не зная, что им делать. Когда сотрудники наконец вошли в дом около 7:40 утра, они обнаружили кошмарную резню. Затем место преступления было скомпрометировано многочисленными способами: предметы и жертвы, по-видимому, перемещались; часть улик были сожжены, часть — остались нераскрытыми; показания свидетелей изменялись; полиция затоптала залитый кровью фермерский дом.
Немногие британские преступления были освещены с таким смакованием и наслаждением, как убийства Джереми Бамбера. В этом деле было все: отвратительные убийства в отдаленной местности; фермерский дом в георгианском стиле; персонажи, которые могли быть взяты из романа Агаты Кристи; споры из-за наследства; религиозный экстремизм; множество вопросов без ответов; полиция, отстаивающая свою версию.
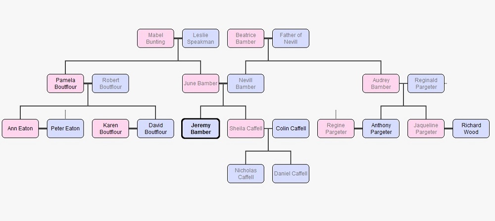
Невилл был уважаемым бывшим пилотом Королевских ВВС, успешным фермером и мировым судьей. Его жена Джун была горячо любимой матерью, по словам Бамбера, но по словам других, религиозной маньячкой, которая превратила жизнь двух своих приемных детей в мучение. Шейла, их 28-летняя дочь, была успешной моделью, известной как Бэмби. И был Бамбер. Считалось, что красивый 24-летний мужчина вел себя странно после бойни, это стало тем, почему его обвинили в убийстве семь недель спустя.
Обвинение заявило, что Бамбер представил это как убийство-самоубийство, мотивированное жадностью и ненавистью к родителям. Главные улики против него предоставила Джули Магфорд, девушка, которую он бросил через несколько недель после смерти своей семьи. Бамбер был заключен под стражу и год спустя признан виновным во всех пяти убийствах большинством голосов: десять против двух. Он должен был провести в тюрьме как минимум 25 лет, но в 1988 году наказание было увеличено до пожизненного срока тогдашним министром внутренних дел Дугласом Хердом. Джереми Бамбера не поставили об этом в известность до 1994 года. Он оспорил законность пожизненного. Судья описал убийцу как злого извращенца, не заслуживающего доверия. Если Бамбер действительно совершил преступления, за которые был осужден, это описание может быть справедливым.
Первый старший следователь, детектив главный инспектор Томас «Тафф» Джонс, был крутым валлийцем, который не испытывал сомнений. С того момента, как он увидел место происшествия, он понял, что имеет дело с убийством-самоубийством. В конце концов, Шейлу нашли с винтовкой, Библией рядом и смертельной раной в горло.
В марте того года Шейлу выписали из больницы после лечения психотического эпизода. Колин Каффелл, ее бывший муж и отец близнецов, написал Невиллу после выписки Шейлы, что опасается за «здоровье, безопасность и стабильность» мальчиков, Дэниела и Николаса, когда они находятся с матерью. Он попросил Невилла поднять тему их переезда к нему на «большую часть времени».
«Мы все знаем, что Шейла живет в своем маленьком мире и почти не замечает ничего, кроме своих собственных мыслей, — написал он. — Она была такой долгое время, и теперь мальчики, очевидно, находят это очень тревожным».
Колин написал, что «наблюдение за религиозными иллюзиями своей матери было для детей наиболее травмирующим, если не сказать больше». Во время госпитализации Шейлы мальчики жили со своим отцом в Лондоне и, когда произошла трагедия, проводили недельный «отпуск» на ферме с бабушкой, дедушкой и мамой.
Через три дня после убийств кузены Бамбера — Энн Итон, Дэвид Бутфлур и Энтони Парджетер — встретились с Таффом Джонсом и сказали, что не думают, что Шейла могла быть убийцей. По их словам, та была безнадежно «некоординированной» и неопытной в обращении с оружием. Сейчас один из членов семьи анонимно говорит: «Бедная Шейла не могла налить чашку чая, не пролив его». Родственники считали, что Бамбер убил семью ради значительного наследства, ведь в своих завещаниях Невилл и Джун оставили 380 000 и 230 000 фунтов стерлингов соответственно. При этом весь семейный бизнес стоил 400 000 фунтов стерлингов.

Но версия событий, представленная кузенами, кажется, не имела смысла для Таффа Джонса. В конце концов, когда полиция была снаружи с Бамбером, в доме было замечено движение. В журнале переговоров по рации отмечалось, что сотрудники службы огнестрельного оружия разговаривали с кем-то в доме в 5:25 утра. К тому времени Бамбер был с ними уже больше часа. Дело было открыто и закрыто в последующие дни. Однако Тафф не учел настойчивость своего однофамильца, младшего сержанта Стэна Джонса. Тот заподозрил неладное, когда пришел в дом после бойни и заметил, что Шейле дважды выстрелили в горло. Какая жертва самоубийства выстрелит себе в горло дважды?
Реальность была сложнее и остается загадкой до сих пор. После убийств шесть офицеров сделали заявления, в которых говорилось, что у Шейлы было одно пулевое ранение в горло. Врач, который фиксировал смерть, и офицер коронера тоже говорили об одном выстреле. В 2011 году выяснилось, что офицеры перемещали оружие на теле Шейлы и с него, чтобы убедиться, что оно в безопасности. Некоторые сторонники считают, что полиция случайно выстрелила в женщину второй раз. Это звучит маловероятно, но и ход всего расследования был маловероятным.
Похоже, кузены нашли более сочувствующего слушателя в лице Стэна Джонса, которого не слишком волновала воинственность Таффа Джонса. Главный инспектор был отстранен от расследования, а затем умер незадолго до суда, упав с лестницы. Энн Итон, которая управляла стоянкой для фургонов вместе с Бамбером, сообщила Стэну Джонсу, что кузен не выглядел как человек, который скорбит. Она сказала, что он вел себя странно: смеялся и шутил с друзьями, продаал ценные вещи родителей, безудержно тратил деньги. Итон была убеждена, что он проливал крокодиловы слезы на похоронах.
Она обнаружила, что окно кухни на ферме не закрывалось как следует, и предположила, что Бамбер мог сбежать через него после совершения убийств, оставив дом, по-видимому, запертым изнутри. Ее отец, Роберт Бутфлур предоставил полиции подробный план того, как, по его мнению, Бамбер совершил убийства.
К этому времени Стэн Джонс уже задался целью арестовать Бамбера. Через три дня после убийств Дэвид Бутфлур связался с ним, чтобы сказать, что, по его мнению, он нашел существенные улики в шкафу внизу — глушитель, на котором, похоже, была кровь. Кровь отправили на экспертизу, и оказалась, что потенциально она совпадает с кровью Шейлы. Затем Стэн Джонс провел еще один тест. Он прикрепил глушитель к винтовке и попросил коллегу одного роста с Шейлой притвориться, что стреляет в себя. Она не смогла этого сделать. Глушитель увеличил длину дула, что не давало дотянуться до курка. Стэн Джонс посчитал, что нашел своего убийцу.
Тут на сцену вышла бывшая девушка Бамбера Джули Магфорд. На следующий день после убийств она рассказала полиции, что тот позвонил ей между 3:00 и 3:30 утра и сказал: «Дома что-то не так». На своем первом допросе она сказала, что устала и поэтому не спросила его, что не так, хотя Бамбер казался обеспокоенным. Вскоре после убийств он расстался с ней, а Лиззи, лучшая подруга Магфорд, сказала ей, что они с Бамбером спали. Четвертого сентября ему позвонила другая женщина, когда он был с Магфорд, и во время разговора Джереми пригласил ее на свидание. Магфорд разбила зеркало и дала ему пощечину, в ответ тот заломил ей руку за спину.
После этого Джули рассказывала друзьям, что ее бывший бойфренд планировал убийства в течение года, потому что жаждал своего наследства. Он и Шейла должны были унаследовать по половине имущества. Один из друзей Магфорд обратился в полицию, и седьмого сентября, через месяц после убийств, женщине пришлось сделать новое заявление, противоречащее первому. Она сказала, что Бамбер нанял киллера, местного сантехника, чтобы убить семью и заплатил ему 2000 фунтов стерлингов.
Магфорд сказала, что Бамбер сказал ей за несколько часов до нападения, что это случится «сегодня вечером или никогда», а потом позвонил ей рано утром, чтобы сказать: «Все идет хорошо». Однако была одна проблема. Когда полиция арестовала сантехника, оказалось, у него есть железное алиби. И… Магфорд вновь изменила свою историю, сказав, что Бамбер сам совершил убийства.
За несколько месяцев до убийств офис парка фургонов, которым управляли Бамбер и Итон, был ограблен, было похищено 980 фунтов стерлингов. Итон подозревала в краже Бамбера. Полиция спросила Магфорд, знала ли она что-нибудь о взломе, и та призналась, что ответственность за ограбление на ней и Бамбере. Затем полиция спросила ее, хочет ли она еще в чем-то признаться. Джули рассказала, что совершила тринадцать подделок чеков, а также контрабандой перевозила и продавала каннабис.
Женщина поставила себя в сложную ситуацию. Если Бамбер будет привлечен к ответственности, ее могут обвинить как сообщницу. Если нет, ее все равно могут обвинить в других преступлениях. Похоже, полиция согласилась не предъявлять ей обвинений, если Магфорд даст показания против Бамбера. В конце 1985 года помощник директора государственных обвинений Джон Уокер написал главному констеблю полиции Эссекса следующее: «Со значительными колебаниями я бы предложил уведомить Магфорд, что она не будет привлечена к ответственности в связи с этими вопросами. После этого она будет вызвана в качестве свидетеля по делу против Бамбера».
После того, как мужчину осудили, Джули дала интервью News of the World об их отношениях, сопроводив его откровенной фотосессией. Позже выяснилось, что за интервью ей заплатили 25 000 фунтов стерлингов, чего в то время было достаточно, чтобы купить двухкомнатную квартиру и начать новую жизнь.

Судебный процесс основывался на показаниях Магфорд, но также зависел от ситуации с глушителем. Судья Дрейк сказал присяжным, что если они считают, что глушитель использовался при убийствах, убийцей должен быть Бамбер. После шестнадцати дней в королевском суде Челмсфорда в октябре 1986 года присяжные удалились для вынесения вердикта, и не смогли прийти к единогласному решению. Дрейк сказал им, что примет вердикт большинства. Присяжные написали судье записку, в которой спрашивали, полностью ли совпадает кровь, обнаруженная на глушителе, с кровью Шейлы. Дрейк ответил, что совпадает и при этом не совпадает ни с одним другим членом семьи. Однако это было неправдой. Незадолго до суда судебно-медицинская экспертиза показала, что кровь также полностью совпадала с кровью Роберта Бутфлура, дяди Бамбера. Это было известно защите, обвинению и судье. Однако по неясным причинам защита так и не использовала информацию. Сегодня Бамбер убежден, что если бы это было озвучено, его никогда не осудили бы. В итоге присяжные вернулись через 21 минуту после обсуждения и признали Бамбера виновным. В зале суда было тихо, если не считать рыданий двух присяжных.
После того, как Бамбер отправился в тюрьму, началась ожесточенная борьба за наследство. Сестра Джун Памела Бутфлур, жена Роберта, изначально унаследовала семейное поместье, включавшее различные активы, имущество и землю. Однако в 1992 году было достигнуто внесудебное урегулирование с Жаклин и Энтони Парджетерами (детьми сестры Невилла) после того, как они подали гражданский иск относительно поместья Невилла. Энн Итон (дочь Бутфлура) и ее муж Питер переехали на ферму Уайтхаус, где живут по сей день.
Репортер Саймон Хэттенстоун рассказывает, что, когда впервые говорил с Бамбером в 2011 году, было семь лет, как тот ожидает ответа CCRC на его запрос о втором представлении в суде. Год спустя они отказались возвращать дело на апелляцию. Как отмечает журналист, в последующие годы он приложил усилия, чтобы узнать Бамбера получше, и это было нелегко. По словам Хэттенстоуна, иногда кажется, что он говорит на иностранном языке. Бамбер максимально сосредоточен на мелочах: если вы не можете отличить глушители для винтовок, группы крови на них и значение звонка в 3:26, а не в 3:36 утра, вы пропали. С 2002 по 2011 год были раскрыты бесчисленные документы этого дела, и всю свою жизнь в тюрьме осужденный исследует их и пересматривает, надеясь, что в итоге что-то докажет его невиновность.
Но за фактами и цифрами скрывается сложный человек. Много лет назад он сказал, что больше всего его ранило то, как пресса изображала его родителей холодными, контролирующими и неблагополучными. Он говорит, что это не может быть дальше от истины: «Мама и папа были самыми милыми родителями, которых только можно себе представить, и они заботились о Шейле и обо мне в меру своих возможностей». В 1991 году Бамбер попросил пройти проверку на полиграфе, и в апреле 2007 года ему ее провели. Он прошел тест и надеялся, что это поможет ему обрести свободу, однако это ничего не изменило.
Бамбер винит родственников в том, как изображают семью: «Они рассказывали всем, кто был готов слушать, какими ужасными родителями были мои мама и папа». Он считает, что это соответствовало их тактике.
«Мои родственники были рады изобразить меня человеком, которого оскорбляли его неблагополучные мама и папа, вместо того, чтобы поддерживать их образы прекрасных, добрых, щедрых, трудолюбивых людей, какими они и были. Они хотели изобразить их как тех, кто заслуживает того, чтобы их убил сумасшедший сын, который страдал от их рук все эти годы».
Мать Бамбера изображали религиозной фанатичкой. Он говорит, что это неправда: «Она не навязывала это людям, как говорили. В моем детстве ей нравилось, чтобы мы молились перед сном, но она не говорила об этом постоянно. Я думаю, ее христианская вера и изучение Библии были больше следствием ее разочарования из-за того, что ей нечем заняться. Она бы с удовольствием поступила в университет. Ее религиозное увлечение было скорее философским, хотя она и твердо верила».
Если Бамбер не виновен, трудно осознать масштаб этой несправедливости: его посадили в тюрьму за убийство пяти членов семьи, которых он, по его словам, любил. В его сознании постоянно тикают часы, четырнадцать лет назад он сказал: «Я уже старик. Мне пятьдесят, и я это чувствую». Мужчина провел больше половины своей жизни в тюрьме и говорит о важности очищения имени своих родителей: «Если бы мама и папа были рядом, они бы гордились тем, что у меня есть самодисциплина и выдержка, чтобы продолжать это так долго». По его словам, признав его виновным в резне, суд опорочил имя его семьи. Если виновницей была его сестра, это не умаляет ужаса, но и не так позорно, потому что она была больна.
Что касается Шейлы, Бамбер говорит, что у нее развился религиозный бред, но считает, что это было частью ее шизофрении. Но опять же он говорит и о счастливых воспоминаниях детства: его старшая сестра заботилась о нем, затем он навещала ее в Лондоне, когда та была успешной моделью и тусовалась со своими гламурными друзьями.
«Шейла была прекрасной сестрой, но когда ее психическое заболевание начало давать о себе знать, стало трудно с ней общаться, потому что мы не понимали шизофрению. Она была очень добрым и нежным ребенком — вот все, что я могу сказать».
Когда ее нашли, окровавленная Библия рядом с ней была открыта на Псалмах 51-55. «Помилуй меня, Боже, по бесконечной любви Твоей; по великой милости Твоей изгладь беззакония мои». Теологиня Сьюзен Джиллингем подготовила отчет для первого представления Бамбера в CCRC о значении псалмов в связи с психическим состоянием Шейлы. Джиллингем сказала, что любой, кто хорошо знал эти тексты, обращался к ним как к средству выражения «собственного раскаяния во зле внутри себя и возмущения злыми словами и действиями, совершенными против них другими».
Хью Фергюсон, психиатр Шейлы, дал показания на суде. Но в заявлении 2002 года он сказал, что не знал о том, что Библия была открыта на псалмах. В 2011 году, прочитав их, он сказал: «В них содержатся темы, которые, как я знал, занимали Шейлу Каффелл. Вкратце, борьба между добром и злом, или Богом и дьяволом». Фергюсон также не знал о письме, которое Колин Каффелл отправил Невиллу, предлагая тому поднять с Шейлой тему о постоянном проживании детей с их отцом. Если бы Невилл спросил об этом Шейлу, это могло бы иметь «потенциально катастрофические последствия для нее», считает Фергюсон.
«Она могла спроецировать на своего отца концепцию зла».
Но как Бамбер может оставаться таким флегматичным, если он невиновен? «Знание того, как и почему погибла моя семья, значительно облегчает задачу, потому что мне некого ненавидеть и презирать. Я просто понимаю, что психическое заболевание может проявляться действительно ужасающими способами. Есть еще время. Сорок лет назад я чувствовал себя совсем иначе. Но сегодня я испытываю гораздо больше сочувствия к Шейле, чем, возможно, следовало бы. Но я просто это делаю. Я смирился с этим и мне жаль всех», — говорит он.
Бамбер был взят под стражу восьмого сентября, на следующий день после того, как Магфорд заявила, что он убийца. Его допрашивали в течение пяти дней, первые два из них неофициально Таффом Джонсом без адвоката. Среди прочего, мужчина сообщил, что накануне убийств за обеденным столом между Шейлой и их родителями состоялся спор о том, что близнецов следует отдать в приемную семью. В течение следующих трех дней его с применением силы допрашивал Стэн Джонс. Бамбера спросили, убил ли он пятерых членов своей семьи, и сказали, что у них есть доказательства того, что Шейла была убита. Однако его не расспрашивали о подробностях убийств, например, куда делась его забрызганная кровью одежда, которую так и не нашли, или кого он убил первым.
Вместо этого Джонс расспрашивал Бамбера о порядке его телефонных звонков. В конце концов, говорит Бамбер, он запутался и дал непоследовательные ответы о том, звонил ли он сначала Невиллу или Магфорд. Он все еще не верил, что был главным подозреваемым: «В конце концов, старший инспектор полиции Тафф Джонс ворвался и сказал: «Это полная чушь, мы не верим Джули». И все же тринадцатого сентября Бамбер предстал перед мировым судом Челмсфорда и был освобожден под залог по обвинению в краже со взломом в офисе парка фургонов. Затем он с другом отправился в Сен-Тропе на десять дней, а по возвращении его встретили и арестовали по пяти пунктам обвинения в убийстве.
Был ли Бамбер осужден больше за свой характер или за силу доказательств? Он производил впечатление — или его так рисовали — неприятное: плейбой-хам, который не мог дождаться, чтобы унаследовать семейные деньги; который спал с лучшей подругой своей девушки; который начал продавать семейные сокровища и отправился на юг Франции в роскошный отпуск сразу после смерти своей семьи; который самодовольно улыбался после похорон и когда его везли в тюрьму в полицейском фургоне. Характерный злодей среди главных действующих лиц фильма или сериала.
Да, у него была связь с лучшей подругой Магфорд. Да, это было плохое поведение. Но нет, это было не то соблазнение, которое было изображено. «Все трое из нас были друзьями. Лиззи сказала Джули: «Когда тебя не было, Джереми спал со мной». Ну, это она спала со мной, вот как это было». Когда говорит это, он выглядит смущенным. В его аргументе нет никакого достоинства, но для него это важно в том, как все развивалось. «Джули всегда говорила: «Если я когда-нибудь узнаю, что ты спал с Лиззи, я убью тебя», и именно поэтому она пыталась убить меня». Магфорд призналась полиции, что, узнав о Бамбере и Лиззи, пыталась задушить его подушкой со словами: «Если бы ты был мертв, ты всегда был бы со мной».
Что касается продажи ценностей, он говорит, что продал вещи только после того, как понял, что Энн Итон, у которой был ключ от фермы, забрала часть из них без его разрешения. Она всегда говорила, что взяла их на хранение, потому что не доверяла ему.
Он смеется над тем, что многие считают, что он просаживал деньги в городе. «Единственный ночной клуб, в который я когда-либо ходил, было заведение Питера Стрингфеллоу, потому что Шейла водила меня туда, а Питер пускал бесплатно, потому что помнил меня четырнадцатилетним подростком, тайком тусовавшимся с Шейлой и ее друзьями. Я был слишком скуп, чтобы тратить все эти деньги в модных ночных клубах. Это просто не мое».
В мини-сериале ITV 2020 года «Убийство на ферме «Уайтхаус» Бамбер показан отдыхающим у бассейна во Франции и пьющим коктейли. Он признается, что провел одну ночь в отеле, оплаченном пожилой женщиной, с которой у него был роман. Остальное время он провел в фургоне. Почему он отправился в отпуск сразу после того, как его семью убили? Он говорит, что голова была переполнена мыслями, и он отчаянно хотел уехать. Это был нехороший шаг, но «мы все справляемся с горем по-разному. В обычной ситуации родственники, особенно бабушки и дедушки, бегали бы вокруг и поддерживали меня». Но оставшиеся у него родственники считали его убийцей.
А потом эта печально известная улыбка. Бамбер говорит, что фотографии легко лгут без контекста. «Я плакал навзрыд, смущенно рыдал, потому что нас воспитывали не показывать такую глубину эмоций. Я вернулся в похоронную машину, и люди спрашивали, как у меня дела, и я улыбнулся, чтобы успокоить их». «Компрометирующая» фотография, используемая чаще всего, показывает, как он улыбается, когда его увозят в полицейской машине. «Они используют это все время. Мои друзья были на тротуаре, а я просто улыбался им и махал на прощание. Опять же, это было для того, чтобы успокоить их».
Он говорит, что это его характер: он никогда не хотел, чтобы люди беспокоились за него. Он не хотел этого, когда убили его родителей, или когда его обвинили в их убийстве. Он не хочет этого, когда люди навещают его в тюрьме. «Я не рыдаю и не жалею себя, потому что я не такой парень. Я хочу заверить людей, что со мной все в порядке, и большую часть времени со мной все в порядке. Я не хочу, чтобы люди уходили с визитов и видели, как я рыдаю и жалею себя. Я хочу, чтобы люди уходили, говоря: да, Джереми сильный, и у него все в порядке».
В 1997 году, через двенадцать лет после того, как Бамбер был заключен в тюрьму, в Великобритании создали CCRC. До этого предполагаемые судебные ошибки рассматривались теневым отделом Министерства внутренних дел, известным как C3, который не был ни независимым, ни хорошо обеспеченным ресурсами. CCRC создали после того, как ряд громких дел 1970-х годов были разоблачены как судебные ошибки. Так, в 1989 году были отменены обвинительные приговоры Гилфордской четверке, за которыми последовали приговоры Бирмингемской шестерке и Магуайрской семерке в 1991 году. Эти дела представляли собой смесь ложных признаний, неправомерных действий полиции и сокрытие. Последние два фактора, как утверждает Бамбер, привели и к его неправомерному осуждению. Идея CCRC заключалась в том, чтобы нанять группу высокооплачиваемых экспертов с энтузиазмом, опытом и временем для тщательного расследования подозрительных обвинительных приговоров и при необходимости возвращать их в апелляционный суд.

К моменту создания CCRC Бамберу уже было отказано в праве на апелляцию Министерством внутренних дел. Заключенные могут подать заявление на получение разрешения обжаловать решение королевского суда и обычно должны сделать это в течение 28 дней с момента вынесения приговора. Бамбер утверждал, что судья ввел присяжных в заблуждение, подводя итоги судебного разбирательства. В 1989 году, через три года после признания его виновным, ему сообщили, что его ходатайство было отклонено, и он не вернется в апелляционный суд.
Создание CCRC дало Бамберу новую надежду. Он подал второе представление в Министерство внутренних дел тремя годами ранее, которое теперь было передано в новый орган. Он был убежден, что с ее законными следственными полномочиями комиссия выявит многочисленные несоответствия и недостатки в расследовании и судебном разбирательстве и вернет дело в апелляционный суд. Конечно же, в 2002 году так и произошло.
«Мне пришлось ждать, пока ДНК-тестирование станет достаточно продвинутым, чтобы проверить глушитель на наличие следов крови, — говорит он. — В конечном итоге ДНК-тест был проведен на пластинах-отражателях внутри глушителя, и было показано, что ДНК Шейлы там не было. На следующий день мое дело было передано в апелляционный суд».
Бамбер также утверждал, что его осуждение было небезопасным из-за неправомерных действий полиции, включая предполагаемую коррупцию, сокрытие важных улик, уничтожение доказательств, опасения по поводу достоверности показаний свидетелей и нераскрытие мотивов, связанных с наследством. Он был настолько уверен, что станет свободным человеком к Рождеству 2002 года, что не стал заказывать рождественский обед. Он говорил всем, кто был готов его слушать, что его приговор вот-вот будет отменен.
Однако в решении из 522 пунктов трое судей апелляционного суда пришли к выводу, что никакое поведение со стороны полиции или обвинения не оказало бы неблагоприятного влияния на присяжных. Чем больше они изучали детали, тем больше считали, что присяжные пришли к правильному выводу.
В 2004 году Бамбер подал новое заявление в CCRC. Он был убежден, что у него есть новые неопровержимые доказательства. Царапины на кухонной каминной полке, которые, как сказали присяжным, предполагали борьбу между Бамбером и его отцом, на оригинальных фотографиях с места преступления, похоже, не были видны. «На основании одних только царапин вы можете признать мистера Бамбера виновным», — сказал судья. Эксперты также пришли к выводу, что раны соответствуют «винтовке без глушителя». Опять же, присяжным сказали, что использование глушителя было достаточным для осуждения Бамбера.
На этот раз CCRC не вернул дело Бамбера в апелляционный суд. Комиссия заявила, что новые доказательства и представленные юридические аргументы были «вопросами чистых домыслов и необоснованных утверждений». Бамбер был опустошен. Он утверждал, что CCRC не провела тщательного расследования его дела и что имел место конфликт интересов, поскольку тогдашний советник по расследованиям Ральф Баррингтон ранее был главой уголовного расследования в полиции Эссекса.
С годами CCRC становилась все более слабой. Критики предполагали, что она не является по-настоящему независимой от Минюста. В 2013 году штатные комиссары, которые получали зарплату почти в 94 000 фунтов стерлингов, были переведены на контракты с минимальной оплатой по настоянию Минюста. В какой-то момент в CCRC было всего девять комиссаров, хотя по закону их должно быть не менее одиннадцати.
В 2018 году журналисты сообщили, что группа видных юристов посчитала комиссию несоответствующей своему назначению. Юристы обнаружили, что рекордно низкий показатель в 0,77% дел, рассмотренных CCRC, был передан в апелляционный суд в 2016-2017 годах. «Почти все дела, которые готовят профессионалы, работающие в этой области, отклоняются», — сказал Мэтт Фут, работавший тогда в юридической фирме по гражданским свободам Birnberg Peirce, а теперь являющийся содиректором благотворительной организации Appeal, занимающейся судебными ошибками.
В прошлом году Эндрю Малкинсону отменили приговор за изнасилование после того, как он отсидел семнадцать лет в тюрьме. Впервые он обратился в CCRC пятнадцать лет назад. В своей статье он подчеркнул: «Моей юридической команде в благотворительной организации Appeal было поручено выполнить работу, которую CCRC должна была сделать задолго до этого. Appeal заказала дополнительные тесты ДНК и выявила нарушения в раскрытии информации, которые в конечном итоге вынудили CCRC направить мое дело в апелляционный суд в январе 2023 года». Он был оправдан в июле 2023-го. В январе 2025-го глава CCRC Хелен Питчер ушла в отставку. Она утверждала, что ее сделали козлом отпущения из-за ошибок Малкинсона, и указывала на то, что организация не имеет достаточных ресурсов. Это довольно тревожно в свете потенциальной апелляции Люси Летби, которая в настоящее время отбывает несколько пожизненных сроков, хотя группа международных экспертов соглашается, что состава преступлений не было.
На вопрос о деле Бамбера анонимный представитель CCRC говорит: «Мистер Бамбер уже подал три заявления в CCRC. После рассмотрения первое заявление в 1997 году привело к тому, что дело мистера Бамбера было направлено в апелляционный суд, и его обвинительный приговор был оставлен в силе. Второе заявление в CCRC в 2004 году не привело к передаче дела. Третье заявление, полученное в 2021 году, в настоящее время находится на тщательном рассмотрении. Было бы неуместно комментировать что-либо еще, пока это рассмотрение продолжается». Он также добавляет, что CCRC получила более 33 000 заявлений за свою 28-летнюю историю и сделала более 850 направлений в апелляционные суды.
Юридическая группа Бамбера подала третье заявление в CCRC в 2021 году. И снова им пришлось найти новые доказательства его невиновности. Бамбер всегда считал, что его отец связался с полицией, чтобы сказать, что Шейла «сошла с ума» и завладела оружием. На самом деле это было частью предыдущего заявления, но CCRC пришли к выводу, что аргумент неубедителен. На этот же раз Бамбер считает, что у него есть доказательства, связанные со звонками.
В 2011 году он получил 347 000 страниц документов, которые изначально удерживала полиция Эссекса в соответствии с законами о защите общественных интересов, которые утратили силу спустя тридцать лет. В этом массовом раскрытии он наткнулся на неполный полицейский журнал. Он начинается с записи в 3:26 утра, в которой говорится, что «мистер Бамбер» звонил с фермы Уайтхаус в это время. Он сообщил, что его дочь Шейла Бамбер завладела одной из его винтовок.
До этого ни присяжные, ни юридическая команда Бамбера не знали об этом документе. То, что они видели, было запиской об обращении Бамбера в полицию: «Отец позвонил (возраст 62 года): «Пожалуйста, приезжай, твоя сестра сошла с ума + у нее есть оружие». Телефон отключился». Это было зафиксировано в 3:36 утра, через десять минут после звонка, по-видимому, от отца. На суде офицера, который принял звонок от Бамбера, спросили, мог ли он написать вместо 3:26 утра 3:36 утра. Он неохотно согласился, что это могло быть так.
Спустя годы стало ясно, почему это было так важно для обвинения. Первая полицейская машина была отправлена в 3:35 утра, на минуту раньше времени, указанного для звонка Бамбера. Это имело смысл, только если Невилл позвонил на десять минут раньше, в 3:26 утра. Другой документ, который Бамбер получил в результате массового раскрытия информации, показал, что офицер все еще разговаривал с ним по телефону в 3:37 утра.
В 2016 году эксперт по документам доктор Крис Дэвис изучил новые доказательства и пришел к выводу, что наиболее вероятной причиной несоответствий было очевидное — два телефонных звонка. «Я считаю, что это было бы моим предпочтительным объяснением для них», — сказал он. Если Невилл действительно звонил в 3:26 утра, это освобождает Бамбера. Он не смог бы проехать пять километров домой через дамбу и залитые лунным светом поля на велосипеде, что, как утверждало обвинение, он сделал после убийств.
В июле прошлого года издание New Yorker опубликовало исключительную статью Хайди Блейк на 17 000 слов о деле Бамбера. Блейк провела расследование, которое CCRC, по-видимому, не удалось провести за четыре года с момента последнего обращения Бамбера. Она взяла интервью у выживших офицеров, включая Николаса Милбэнка, который мониторил телефонную линию фермы Уайтхаус.

Милбэнк — одна из самых больших загадок в этом деле. Он никогда не делал заявлений для расследования или суда. Его единственное появление было в расследовании 2002 года, известном как Stokenchurch, проведенном столичной полицией по первоначальному расследованию. В расследовании Stokenchurch есть ссылка на звонок на номер 999, который поступил из фермерского дома в 6:09 утра. Согласно заявлению, приписываемому Милбэнку, он следил за открытой линией, но ничего не слышал, пока не вошла полиция. Нет никаких упоминаний о звонке на номер 999. Удивительно, но это официальное заявление не подписано.
Блейк связалась с Милбэнком, который до сих пор работает в полиции Эссекса. Он сказал ей, что в 6:09 утра с фермы поступил звонок на номер 999, и что он слышал движение человека. Блейк спросила, означает ли это, что в доме был кто-то живой. «Ну, очевидно», — ответил тот. Он также сказал, что был ошеломлен, когда журналистка сообщила, что существует заявление от его имени о том, что он ничего не слышал. Он не давал такого заявления, сказал Милбэнк, и никто его об этом не просил.
После этой публикации Бамбер был в восторге, статья снова убедила его, что скоро он станет свободным человеком. «Настоящее преступление заключается в том, что с 6:09 утра седьмого августа 1985 года полиция Эссекса знала, что кто-то еще жив и находится на ферме, и что он позвонил по номеру 999. Этот факт был скрыт от судов, общественности, СМИ и так далее. Я считаю, что именно за это я получу свободу, за фальсификацию свидетельских показаний полицейского без его ведома». Однако его самоуверенность скрывала более приглушенный реализм. Говоря, что в конечном итоге он верил, что это его оправдает, он также признал, что ему, возможно, придется ждать гораздо дольше. CCRC не рассматривает доказательства, раскрытые в статье New Yorker.
В ответ на обвинения Бамбера представитель полиции Эссекса заявил: «В августе 1985 года жизни пяти человек, включая двух детей, были напрасно, трагически и бессердечно оборваны, когда они были убиты в собственном доме Джереми Бамбером. В последующие годы это дело было предметом нескольких апелляций и пересмотров апелляционным судом и CCRC — все эти процессы так и не нашли ничего, кроме того, что Бамбер является лицом, ответственным за убийство своих приемных родителей Невилла и Джун, сестры Шейлы Каффелл и ее двух сыновей Николаса и Дэниела. Полиция Эссекса продолжала соблюдать все юридические требования в этом деле и продолжит оказывать CCRC необходимую помощь».
Но кое-что позитивное вышло из статьи в New Yorker. Шумиха в СМИ и многочисленные сообщения о провалах CCRC вызвало ускорение процесса. Бамбер говорит, что если его дело не будет возвращено в апелляционный суд, он немедленно пересмотрит решение в судебном порядке. Он считает, что становится все ближе к восстановлению репутации своих родителей.
Человек, который провел сорок лет в тюрьме за убийство своей семьи, говорит, что он больше заинтересован в том, чтобы очистить имя своих родителей, чем свое собственное. Думает ли он о своей семье так же много сейчас, как раньше? «Со временем моя память тускнеет, — говорит Бамбер. — Но да, конечно, я думаю о них, особенно в дни рождения. Я думал о своей маме и о том, что мы делали в День матери. Папа и я ходили за шоколадом и открытками, и это было весело. Мы приносили маме завтрак в постель. Так что это все еще возвращается, но не так сильно, как сорок лет назад. К сожалению, воспоминания тускнеют. Они просто исчезают».
Разве тот, кто убил свою семью, сказал бы, что его воспоминания о них тускнеют? Разве тот, кто сказал своей девушке, что он планировал убийство и что это случится «сегодня вечером или никогда», расстался бы с ней через несколько недель? Он был бы связан с ней виной и их ужасной общей тайной.

Четвертого ноября 2024 года Бамбер сообщил, что нашел неопровержимые фотографические доказательства того, что было два глушителя, что полиция и обвинение всегда отрицали. С самого первого дня он утверждал, что их было два. Глушитель, показанный на новых фотографиях, очень похож на известный ранее за исключением того, что на одном конце он обмотан куском желтой ленты.
В 2018 году Фрэнк Фергюсон, глава отдела по особым преступлениям Королевской прокурорской службы, написал адвокату Бамбера Марку Ньюби следующее: «Любые доказательства, указывающие на то, что был или мог быть другой глушитель для винтовки, повышают вероятность того, что во время стрельбы использовался другой глушитель, а не тот, который представило обвинение. Такая возможность существенно подорвет дело против Джей Би, и любые материалы, подтверждающие эту возможность, будут явно материалами, которые ставят под сомнение обоснованность обвинительного приговора».
Во многих судебных ошибках есть причины для преследования подозреваемого: ложное признание, сделанное под давлением; подозрительное поведение; не связанное с делом преступление. Бамбер считает, что ограбление парка фургонов дало полиции основания подозревать его в убийстве. «Это был глупый поступок, и я не обдумал его как следует, но когда они спросили меня об этом, я сразу же признался. И они использовали это, чтобы сказать: «Ну, если ты готов сделать это…»
Бамбер настаивает, что он забрал деньги, которые, как он считал, принадлежали ему. Он также говорит, что серией взломов хотел доказать Энн Итон, что им нужны камеры безопасности. Он успешно донес свою точку зрения, говорит он, и она согласилась установить видеонаблюдение.
Сейчас Энн Итон и ее брат Дэвид Бутфлур отказываются говорить с журналистами. Они всегда настаивали, что не сомневаются в виновности Бамбера, и отрицали, что их подозрения мотивированы финансовыми соображениями. Магфорд, которая редко говорила публично об этом деле с тех пор, как продала свою историю News of the World, позже работала в начальной школе в Канаде. В 2001 году она заявила: «Что касается меня, то ничего не изменилось, я искренне верю, что он виновен. Поддерживаю ли я свою первоначальную историю? Да, безусловно. Я всегда предполагала, что он будет сидеть в тюрьме пожизненно».
Джереми Бамбер считает, что после признания в преступлениях в своем заявлении в полиции Магфорд оказалась в ловушке. «Вы думаете про себя: ну, вы бы никогда не стали учителем, если бы все это вышло наружу. И это давление: если вы не дадите показаний против Джереми, мы, вероятно, обвиним вас в том, что вы делали это вместе с ним… И во всех тех других преступных действиях, которые вы совершили без Джереми, мы предъявим вам обвинения». Первоначально Бамберу было предъявлено обвинение в краже со взломом, но позже дело было закрыто. Магфорд не было предъявлено никаких обвинений.
Бамбер надеется, что CCRC передаст его дело дальше, но уже планирует следующий этап, если ему откажут. Его способность видеть стакан наполовину полным поражает. Что дает ему силу? «У меня фантастическая поддержка. У меня есть люди, которые любят меня, и люди, которых люблю я. Несмотря на то, что я в тюрьме, в жизни мне очень повезло, что у меня это есть, потому что многим людям так не везет. У меня была хорошая жизнь во многих отношениях, потому что мой опыт и люди, с которыми я познакомился, были очень интересными». Это поразительно, он провел в тюрьме сорок лет и все же в каком-то смысле чувствует себя счастливчиком.
Бамбер говорит, что его совесть чиста. «Я знаю, что не убивал своих родителей. То, что случилось со мной, случилось, и я просто ушел, справился с этим и прожил ту жизнь, которую прожил, и со мной все в порядке. Конечно, важно увидеть, что меня признают невиновным. Но это мотивировало мою кампанию всего на несколько лет, сейчас мне не нужно доказывать, что я невиновен, я просто невиновен. Теперь меня мотивирует то, что я показываю, что мои мама и папа были любящими, щедрыми и замечательными по отношению ко мне и Шейле, и что все это было трагедией, а не убийством».
Возможно, Джереми Бамберу не нужно доказывать свою невиновность самому себе, но ему придется доказать ее другим. Посчитают ли в CCRC, что он сделал достаточно для того, чтобы заслужить еще одну апелляцию, вскоре предстоит выяснить.
Поддержать развитие блога можно на Boosty по ссылке.
Больше на Сто растений, которые нас убили
Подпишитесь, чтобы получать последние записи по электронной почте.
